বাংলাদেশ জাতীয় তথ্য বাতায়ন
অফিসের ধরণ নির্বাচন করুন
স্বায়ত্তশাসিত
মন্ত্রণালয়
মন্ত্রণালয় বিভাগ
অধিদপ্তর / বিভাগ / এজেন্সী / সংস্থা
ব্যাংক / বীমা / আর্থিক প্রতিষ্ঠান
শিক্ষা প্রতিষ্ঠান
রেজাল্ট
প্রকল্প
প্রশিক্ষণ
সরকারি মাঠ পর্যায়ের অফিস
বিদেশী দূতাবাস/মিশন
বিভাগীয় পোর্টাল
জেলা পোর্টাল
জেলা পরিষদ পোর্টাল
সিটি কর্পোরেশন পোর্টাল
উপজেলা পোর্টাল
পৌরসভা পোর্টাল
ইউনিয়ন পোর্টাল
যান
Sunday February 2026
হটলাইন
English
মেনু নির্বাচন করুন
আমাদের সম্পর্কে
অফিস সম্পর্কিত
সাম্প্রতিক কর্মকাণ্ড
এক নজরে
অর্জনসমূহ
ভবিষ্যৎ পরিকল্পনা
ভিশন ও মিশন
জনবল
অফিস প্রধান
কর্মকর্তাগণ
সাংগঠনিক কাঠামো
তথ্য প্রদানকারী কর্মকর্তা
কর্মচারীবৃন্দ
আমাদের সেবা
ডাউনলোড
বিভাগীয় আইন
বিভাগীয় বিধিমালা
পরিপত্র/নীতিমালা
গার্ডফাইল
সেবাসমূহ
সেবার তালিকা
সেবাকুঞ্জ
সিটিজেন চার্টার
কী সেবা কীভাবে পাবেন
প্রশিক্ষণ ও পরামর্শ
চলমান প্রশিক্ষণের তালিকা
প্রশিক্ষণের বিস্তারিত
প্রশিক্ষণ সংক্রান্ত পরামর্শ
পরিদর্শন
ইউনিয়ন অফিস পরিদশন
প্রকল্প পরিদর্শন
ঊর্ধ্বতন অফিস
বিভাগ/জেলা
বিভাগীয় কার্যালয়
জেলা কার্যালয়
মন্ত্রণালয়/ অধিদপ্তর
মন্ত্রণালয়/বিভাগ
অধিদপ্তর
ই-সেবা
জাতীয় ই-সেবা
নথি
স্মার্ট ভূমি রেকর্ড ও ম্যাপ
আবেদনের সর্বশেষ অবস্থা
মর্টগেজ তথ্য যাচাই
স্মার্ট ভূমি পিডিয়া
ই-মোবাইল কোর্ট
ভূমি উন্নয়ন কর
নামজারি আবেদন
ভূমি সেবা
বাংলাদেশ ফরম
সেবাকুঞ্জ
অনলাইন আবেদন
উত্তরাধিকার ক্যালকুলেটর
মোবাইল অ্যাপ
নথি (এনড্রয়েড ফোন)
নথি (আই ফোন)
বাংলাদেশ-ডিরেক্টরি (এনড্রয়েড)
উত্তরাধিকার ক্যালকুলেটর (এনড্রয়েড)
গ্যালারি
গ্যালারি
ভিডিও গ্যালারি
ফটো গ্যালারি
যোগাযোগ
অফিস যোগাযোগ
ডাক যোগাযোগ
অনলাইন যোগাযোগ
যোগাযোগ ম্যাপ
কীভাবে যাবেন
যোগাযোগের ম্যাপ
মতামত
মতামত
মতামত ও পরামর্শ
সরকারি অফিস
আইন-শৃঙ্খলা বিষয়ক
পুলিশ সুপারের কার্যালয়, সুনামগঞ্জ
সুনামগঞ্জ মডেল থানা
জেলা আনসার ও ভিডিপি অফিস
স্বাস্থ্য বিষয়ক
সিভিল সার্জন
উপজেলা হাসপাতাল, সুনামগঞ্জ
জেলার অন্যান্য ভূমি অফিসসমূহ
জেলার অন্যান্য ভূমি অফিসসমূহ
উপজেলা ভূমি অফিস, ধর্মপাশা
উপজেলা ভূমি অফিস, দোয়ারাবাজার
উপজেলা ভূমি অফিস, জগন্নাথপুর
উপজেলা ভূমি অফিস, জামালগঞ্জ
উপজেলা ভূমি অফিস, তাহিরপুর
উপজেলা ভূমি অফিস, দিরাই
উপজেলা ভূমি অফিস, শাল্লা
উপজেলা ভূমি অফিস, বিশ্বম্ভরপুর
উপজেলা ভূমি অফিস, শান্তিগঞ্জ
আইন ও বিধি
আইন ও বিধি
লজ অফ বাংলাদেশ
ভূমি উন্নয়ন করের পরিবর্তিত হার
ইউনিয়ন ভূমি ও উপভূমি সহকারী কর্মকর্তা নিয়োগ বিধিমালা ২০২১
আবেদন, নোটিশ জারি, রেকর্ড সংশোধন এবং মিঊটেশনের ফি সংশোধন সংক্রান্ত
সরকারি কর্মচারী (শৃঙ্খলা ও আপিল) বিধিমালা,২০১৮
বিভাগের নিয়োগবিধিমালা ২০২১
ইউনিয়ন ভূমি ও উপভূমি সহকারী কর্মকর্তা নিয়োগ বিধিমালা ২০২১
আরও
সংক্ষিপ্ত
উপজেলা ভূমি অফিস, সুনামগঞ্জ সদর, সুনামগঞ্জ
এই কনটেন্টটি শেয়ার করতে ক্লিক করুন
আপনার মতামত প্রদান করুন
আপনার মতামত প্রদান করুন
আপনার নাম
নাম অবশ্যই দিতে হবে
আপনার ইমেইল
সঠিক ইমেইল দিন
আপনার যোগাযোগ নম্বর
সঠিক ফোন নম্বর দিন (যেমন 017XXXXXXXX)
আপনার মতামত
মতামত কমপক্ষে ২০ অক্ষরের হতে হবে
Attachment (jpg, jpeg, png, pdf • max 2 MB)
Invalid file. Allowed: JPG, JPEG, PNG, PDF up to 2MB
জমা দিন
সেবা এবং ধাপ
এডভান্সড অপশনগুলো দেখান
গ্রুপ অনুসারে
কিছুই না
শিরোনাম
পৃষ্ঠা আইটেম
১০
২০
৫০
১০০
নং
শিরোনাম
সেবার ধাপ
কার্যকলাপ
১
অকৃষি খাসজমি
দেখুন
২
মিউটেশন
দেখুন
৩
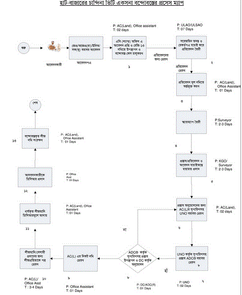
একসনা বন্দোবস্ত
দেখুন
৪
জলমহাল
দেখুন
৫
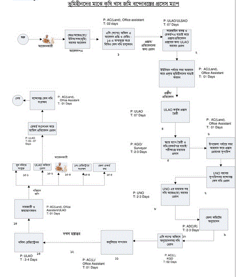
খাস জমি
দেখুন
১
পৃষ্ঠায় যান
আর্কাইভ দেখুন
প্রকাশিত দেখুন
দেখছেন ১ থেকে ৫ পর্যন্ত, মোট ৫ এন্ট্রি
এই কনটেন্টটি শেয়ার করতে ক্লিক করুন
আপনার মতামত প্রদান করুন
আপনার মতামত প্রদান করুন
আপনার নাম
নাম অবশ্যই দিতে হবে
আপনার ইমেইল
সঠিক ইমেইল দিন
আপনার যোগাযোগ নম্বর
সঠিক ফোন নম্বর দিন (যেমন 017XXXXXXXX)
আপনার মতামত
মতামত কমপক্ষে ২০ অক্ষরের হতে হবে
Attachment (jpg, jpeg, png, pdf • max 2 MB)
Invalid file. Allowed: JPG, JPEG, PNG, PDF up to 2MB
জমা দিন
এক্সেসিবিলিটি
ফন্ট বৃদ্ধি
ফন্ট হ্রাস
মনোক্রোম
ইনভার্ট
বড় কার্সর
লিঙ্ক হাইলাইট
শিরোনাম হাইলাইট
পড়ার গাইড
রিসেট
স্ক্রিন রিডার ডাউনলোড করুন
কন্টেন্টে চলে যান
এক্সেসিবিলিটি মেনুতে যান